Menu
Workshop

Introduction to Maya 2026: Volume 2

A Workshop
by Eric Keller

Beginner’s Guide to Modeling & Animation Workflows with Eric Keller

beginner
5h 26m 9s
25 Lessons
A Workshop
by Eric Keller
Get Started
Subscribe

Introduction to Maya 2026: Volume 2 continues Eric Keller’s series with a deeper dive into how Maya works from a beginner level. Over 25 lessons, Eric explores the concepts of construction history and the difference between transform and shape nodes, aiming to get artists grounded in the Maya toolkit by building a solid understanding of the core tools in this powerful software. Eric provides tips and demonstrations to guide artists through every step, building confidence lesson by lesson. 


Volume 2 begins with lessons on customizing the Maya interface to match your working style. Artists will learn to create custom hotkeys, shelf buttons, and marking menus before taking a close look at the modeling toolkit, which is the heart of polygon modeling in Maya. Eric demonstrates how to set up image planes and then walks through building a model, exploring some of Maya’s more advanced tools and workflows. Learn the difference between polygons and NURBS surfaces, how to use curves, and how to master Maya’s new remeshing and retopology tools. The second volume concludes with an overview of deformers, weight painting, and the all-important basics of creating animation rigs in Maya. 


The variety of projects demonstrated makes Eric’s lessons engaging and reinforces fundamental concepts. Eric has provided project files that artists can use to follow along with the lessons. Simply use the included scene files for practice as you develop your skill set in line with entertainment-industry standards.


Be sure to watch Introduction to Maya 2026: Volume 1 for a comprehensive guide featuring 20 in-depth lessons that walk artists through the Maya interface and navigation, and detail the essential editors required to build professional-looking 3D models and scenes.

25 Lessons

01IntroductionFree

Eric Keller’s workshop serves as an intermediate-level continuation of Maya training, designed to deepen artists' understanding of Maya's core systems and workflows. The structured approach, with downloadable project files and emphasis on proper file management, reflects professional industry practices. Eric focuses on building a solid foundation in Maya's essential tools rather than overwhelming beginners, which creates an effective learning progression for aspiring artists.

Duration: 2m 34s

Introduction
02Construction HistoryFree

Maya’s Construction history gives a semi-procedural modeling workflow that allows artists to modify objects non-destructively by going back and changing earlier versions. While different from fully procedural programs such as Houdini, it offers flexibility for iterative modeling work. Artists gain essential polygon modeling skills by learning the relationship between transform, shape, and history nodes, while maintaining awareness of transform scaling and shape node dimensions.

Duration: 15m 44s

Construction History
03Custom Shelf Buttons & MEL Scripts

Creating custom shelf buttons streamlines repetitive tasks in Maya by combining the Script Editor with the Shelf Editor. Eric shows artists how to capture and reuse MEL commands through custom shelf buttons. The ability to add functionality such as pop-up menus and custom icons makes these buttons powerful tools for personalizing the Maya interface.

Duration: 15m 13s

Custom Shelf Buttons & MEL Scripts
Unlock lesson
04Custom Hotkeys & Marking Menus

Customizing Maya's hotkeys and marking menus allows artists to create efficient workflows tailored to their specific needs. Artists can speed up their modeling and animation processes by duplicating default hotkey sets, assigning commands to unused keys, and creating custom marking menus. These tools improve productivity in studio environments by providing quick access to frequently used commands.

Duration: 10m 9s

Custom Hotkeys & Marking Menus
Unlock lesson
05Editing Polygons in Maya

This lesson establishes polygons as the foundation of modern 3D modeling within Maya, emphasizing their universal use across the entertainment industry. Artists can manipulate 3D surfaces effectively by mastering the basic components of polygons such as faces, vertices, edges, and normals. Focusing on polygons provides the most efficient path for artists to start creating in Maya.

Duration: 5m 52s

Editing Polygons in Maya
Unlock lesson
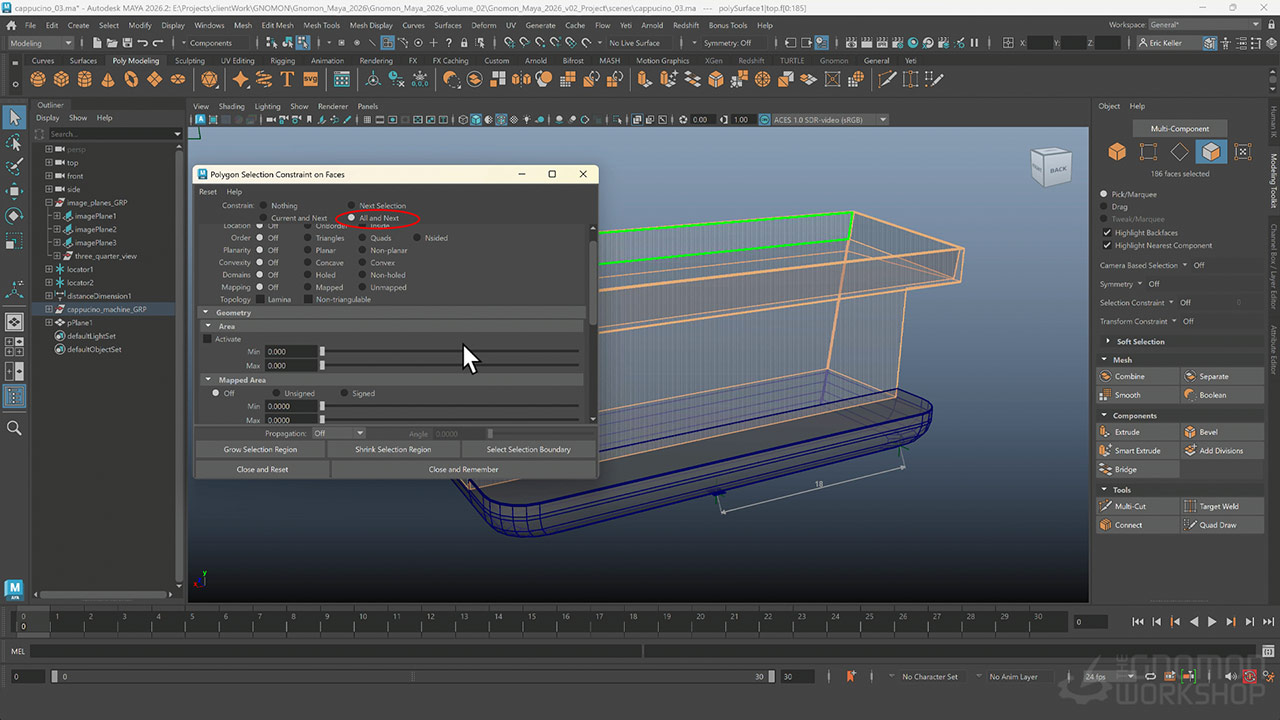
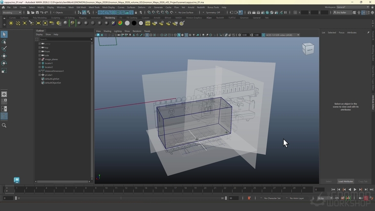
06Image Planes

Setting up image references correctly is essential for accurate 3D modeling in Maya. The lesson covers how to set scale, positioning, and transparency correctly before starting the modeling process. Artists build a solid framework for creating detailed 3D models by properly configuring image planes and display layers, and locking transformations.

Duration: 17m 26s

Image Planes
Unlock lesson
07Modelling Toolkit: Part 1

This lesson establishes a practical foundation for polygonal modeling in Maya by focusing on a core set of essential tools. Eric demonstrates how modern tools such as smart extrude streamline traditional modeling workflows, while artists learn to use symmetry and proper coordinate systems for efficient geometry creation.

Duration: 10m 50s

Modelling Toolkit: Part 1
Unlock lesson
08Smooth Mesh Preview

Smooth Mesh Preview enables efficient polygon modeling by providing real-time feedback on how geometry appears when smoothed. Artists learn how to identify and fix geometry problems early by working non-destructively and switching between preview modes, and how to maintain clean topology by mastering proper deletion techniques and the Crease tool.

Duration: 9m 36s

Smooth Mesh Preview
Unlock lesson
09Modelling Toolkit: Part 2

This lesson demonstrates essential hard surface modeling techniques in Maya, focusing on creating realistic beveled edges and managing geometry through proper workflow practices. Eric emphasizes the small details that can improve the realism of 3D models.

Duration: 13m 34s

Modelling Toolkit: Part 2
Unlock lesson
10Combine & Separate Meshes

Understanding Maya's ‘combine’ function and advanced selection techniques is an important step for efficient polygon modeling workflows. These tools enable modeling operations across multiple objects and provide precise control over component selection. By mastering these fundamentals, artists can employ sophisticated modeling techniques and solve problems when working with complex 3D models.

Duration: 9m 7s

Combine & Separate Meshes
Unlock lesson
11Modelling Toolkit: Part 3

This lesson teaches artists professional 3D modeling techniques for creating mechanical objects. Eric demonstrates how to balance visual quality with performance through efficient geometry management and strategic tool use. Artists learn selection conversion methods and extrude tool variations that apply to a range of hard-surface modeling projects.

Duration: 16m 20s

Modelling Toolkit: Part 3
Unlock lesson
12Modelling Toolkit: Part 4

In this lesson, Eric emphasizes starting with simple shapes and gradually refining them into complex objects. He teaches artists to maintain clean topology, proper naming conventions, and organized scene management for more advanced modeling tasks. This methodical approach shows artists the keys to professional 3D modeling.

Duration: 11m 15s

Modelling Toolkit: Part 4
Unlock lesson
13Modelling Toolkit: Part 5

This lesson demonstrates hard-surface modeling techniques for creating mechanical interface elements using Boolean operations and component editing. Eric highlights how to plan geometry for Boolean operations while maintaining flexibility through construction history. Artists learn to transform basic primitive shapes into detailed mechanical components through beveling, extrusions, and proper object organization.

Duration: 15m 27s

Modelling Toolkit: Part 5
Unlock lesson
14NURBS Curves

Curves within Maya serve as powerful foundational tools for both NURBS and polygon modeling workflows. With the sweep mesh technique, artists can transform simple curves into complex mechanical parts with precise control over shape and detail. By maintaining construction history, artists can efficiently iterate on designs while building organized, professional 3D models suitable for mechanical or product visualization projects.

Duration: 17m 17s

NURBS Curves
Unlock lesson
15Connect & Quad Draw

Artists use QuadDraw as a powerful retopology tool to create clean, quad-based geometry over existing surfaces. Combined with traditional polygon modeling tools and the Crease tool, it provides an efficient workflow for improving mesh topology. The intuitive hotkey system and real-time feedback help artists create animation-ready models with proper edge flow.

Duration: 14m 19s

Connect & Quad Draw
Unlock lesson
16NURBS Surfaces

NURBS surfaces provide mathematical precision and smooth curves, while polygon modeling remains accessible for those starting out. Artists leverage the strengths of both approaches by converting between NURBS and polygons. Eric reveals an approach that offers flexibility and intuitive editing workflows for most tasks.

Duration: 12m 21s

NURBS Surfaces
Unlock lesson
17Remeshing & Retopology Tools

Maya's remeshing and retopology tools provide workflow solutions for optimizing high-polygon meshes. Eric demonstrates how to use remeshing to reduce polygon counts and retopology to create clean quad-based geometry for texturing. Combined with shrink wrap deformers, these tools help artists maintain visual fidelity while creating manageable assets.

Duration: 7m 48s

Remeshing & Retopology Tools
Unlock lesson
18Maya Deformers

Deformers are powerful Maya tools that bridge modeling and animation workflows, giving artists flexible ways to shape and animate objects. In this lesson, Eric demonstrates the relationship between handles, parameters, and history management, as well as how to master basic deformers for advanced deformation and animation workflows.

Duration: 16m 32s

Maya Deformers
Unlock lesson
19Lattice & Cluster Deformers

This lesson explores the basics of creating flexible deformation rigs using lattices and clusters within Maya. Eric teaches various duplication methods so artists can choose techniques based on whether they need independent copies, shared animations, or hybrid approaches. Mastering these concepts helps create efficient workflows for characters that require animation.

Duration: 19m 21s

Lattice & Cluster Deformers
Unlock lesson
20Paint Deformer Weights

In this lesson, Eric covers the foundational knowledge for advanced Maya deformation workflows. While the example keeps concepts accessible, Eric emphasizes the concepts behind professional character work. These techniques provide the precision necessary for artists to create believable deformations in complex rigs.

Duration: 14m 4s

Paint Deformer Weights
Unlock lesson
21Maya Sculpting Tools

This lesson gives artists a foundation for understanding Maya's deformation tools, focusing on blend shapes for facial animation. Maya's sculpting tools work well for targeted model adjustments and blend shape creation. The blend shape workflow demonstrated here forms the basis for more complex facial rigging systems used in character animation.

Duration: 15m 44s

Maya Sculpting Tools
Unlock lesson
22Joints & Skin Weights

In this lesson, Eric demonstrates a traditional rigging workflow in Maya. Artists learn the fundamentals of joint creation, skinning, weight painting, and control setup to create professional-quality rigs. Eric recommends starting with mechanical objects to learn joint mechanics before tackling organic character deformation.

Duration: 19m 40s

Joints & Skin Weights
Unlock lesson
23Basic Rigging Techniques

Eric covers the foundational knowledge for creating animation rigs by transforming joint systems into intuitive controls. He demonstrates core concepts that artists can build upon for more advanced rigging.

Duration: 17m 43s

Basic Rigging Techniques
Unlock lesson
24Connecting Animation Controls

This lesson builds a foundation for creating animation controls in Maya by connecting geometry-based controls to joint and IK systems. Artists use constraints, set-driven keys, and proper control hierarchies as building blocks for character rigs. These connection methods give artists an intuitive interface for creating IK and FK animations.

Duration: 17m 36s

Connecting Animation Controls
Unlock lesson
25Conclusion

In this final lesson of Volume 2, Eric provides the completed rig so that artists can practice on their own. He emphasizes that artists have much more to learn in Maya and offers a peek at the advanced animation techniques and rendering workflows in the next volume.

Duration: 37s

Conclusion
Unlock lesson

Primary tools

For this workshop you’ll need:

Maya

* Note that these programs and materials will not be supplied with the course.

Project Files

When you download the workshop files, you'll get access to Eric Keller’s complete project where you'll receive everything you'd need to follow along with the workshop, Inside, you'll typically find:
- Maya project files (.ma/.mb) - The original 3D scene files you can open and edit in Autodesk Maya
- High-quality textures (.png, .tx,) - Professional texture maps and optimized render-ready versions for realistic surface details


    Skills Covered

    Who’s this Workshop for?

    This workshop is crafted for beginners and intermediate artists who are new to Autodesk Maya or seeking a comprehensive foundation in the software. It's perfect for those who feel overwhelmed by Maya's complex interface and need structured, professional guidance to understand essential workflows.


    Experienced artists transitioning from other 3D software will also benefit significantly from Eric's systematic approach to Maya's core systems. The workshop makes learning complex software less overwhelming by clearly explaining what to focus on and what to set aside.

    Learning Outcomes

    Once finishing this workshop, artists will have developed a solid foundation in Maya's interface, navigation, and core production tools needed for professional 3D work.


    Key skills include:

    • How to properly set up Maya projects and navigate the interface efficiently for professional workflows.
    • How to use essential editors including Outliner, Attribute Editor, Channel Box, and Display Layers effectively.
    • How to work with cameras, geometry manipulation, and scene organization for 3D production pipelines.
    • How to preview Arnold renders directly within Maya's interface for iteration and feedback.
    • How to optimize viewport display options and utilize Viewport 2.0 for real-time shading previews.
    • How to apply Toolbox features including Soft Select, Pivot Manipulation, and Component versus Object modes.
    • How to implement professional workflow tips and avoid common pitfalls in Maya production environments.
    Get Started
    Subscribe
    Workshop
    Introduction to Maya 2026: Volume 2
    Beginner’s Guide to Modeling & Animation Workflows with Eric Keller
    A Workshop by Eric KellerCG artist
    beginner
    5h 26m
    25 Lessons
    Tools
    Instructor Eric KellerCG artist

    Eric Keller is a veteran Freelance CG artist with over twenty-five years of experience creating models for feature films, episodic TV, scientific visualization, planetarium shows, VR, AR, 3D printing, and jewelry design. Eric has worked as a visual effects artist on commercials, television, games, and feature films for decades, with credits including John Wick: Chapter 4, Predator: Badlands, Aquaman, and The Haunting of Hill House.


    Eric has also taught at Gnomon School of Visual Effects, Games, and Animation, covering Maya and ZBrush, and has written highly rated books and tutorials on both programs. His instructional work has appeared in leading industry publications such as 3D World, and he has been invited as a guest lecturer at Harvard Medical School, sharing his expertise on 3D modeling and visualization techniques.

    View profile
    • "Eric Keller is an Invertebrate lover, an animator, an author, ,artist, and the list goes on! His knowledge of all aspects of 3D and his love of the natural world has in my mind made him one of the go to guys in the industry. His passion is what makes him one of the best authors and teachers out there! Eric approaches his work seriously but with a sense of humor and a zest for knowledge. I am constantly surprised and inspired by Eric's ability to make any topic interesting and fun. His new tutorial will definitely be one I will watch over and over! "

      - Mark Dedecker
      Asset lead at Deluxe Entertainment

    • "Eric Keller is a Renaissance man. By combining his artists eye, his passion for natural science, and his skill as a teacher he has brought this fantastic tutorial to life! Eric easily shifts from exceptional sculpting, to finessing the intricacies of Vray and Maya, to explaining the nuances of the Arthropoda Insecta Hymenoptera. Its that kind of attention to detail that makes great artists freakin amazing. I am constantly in awe of Eric's breadth of knowledge and skill. We are all fortunate he has chosen to share some of that in this tutorial! "

      - Scott Spencer
      Weta Workshop NZ

    • Eric is a master ZBrush artist. Anyone who wants to know ZBrush in depth should have a go at this tutorial! For an in-depth understanding of ZBrush, look no further than Eric's amazing works: I just wish I could Crtl+C, Crtl+V what Eric knows directly into my brain!

      - Jared Krichevsky
      Freelance Concept Artist

    • Eric is an invertebrate lover, animator, author, artist, and more! His knowledge of all aspects of 3D and his love of the natural world has made him one of the go to guys in the industry. His passion is what makes him one of the best authors and teachers around. Eric approaches his work seriously but with a sense of humor and a zest for knowledge. I am constantly inspired by Eric's ability to make any topic interesting and fun.

      - Mark DeDecker
      Senior Character Artist at Dreamscape Learn

    • Eric is a Renaissance man. By combining his artists eye, his passion for natural science, and his skill as a teacher, he has brought this fantastic tutorial to life! Eric easily shifts from exceptional sculpting, to finessing the intricacies of V-Ray and Maya, to explaining the nuances of the Arthropoda Insecta Hymenoptera. I am constantly in awe of Eric's breadth of knowledge and skill. We are all fortunate he has chosen to share some of that in this tutorial.

      - Madeleine Scott-Spencer
      Immersive Creative Director / Group Head of Builds and Visual Development LDN/MTL/TRX at Cinesite

    Frequently asked questions
    Everything you need to know about the Gnomon Workshop
    All subscriptions gain you unlimited access to our entire training library of 350+ tutorials with 1000+ hours of training. Watch as many as you like - there are no limits.
    A Team License is suitable for any team of 2 or more artists working for a company or attending an educational institution. Licenses can be scaled to accommodate hundreds, or even thousands, of artists or students across multiple groups, teams, or departments.

    Learn more about our plans available for Studios here.

    Learn more about our School plan options here.
    Yes! Whether you’re looking to gift 1 month of The Gnomon Workshop, or would like to gift 3, 6, or 12 months, we’ve got you covered. Just head to https://thegnomonworkshop.com/gift, select your preferred quantity, and your recipient will receive an email notification with their gift card and instructions for how to claim their gift. You’ll also receive a receipt for your purchase by email.
    If you have questions, please contact us.
    The best way to contact us is via our Contact Form, Emails are responded to on a daily basis, Monday-Friday.
    Watch this workshop and hundreds more
    Unlimited access to every workshop
    Taught by industry leaders & working professionals(1500+ hours of professional training)
    Project files available for selected titles
    Learn at your own pace
    Get Started
    Subscribe